电脑桌面
添加暗狗写作- 公文写作网-ai公文写作平台到电脑桌面
安装后可以在桌面快捷访问

2018年河南省国民经济和社会发展统计公报VIP免费

2018年河南省国民经济和社会发展统计公报_第1页
1/21
2018年河南省国民经济和社会发展统计公报_第2页
2/21
2018年河南省国民经济和社会发展统计公报_第3页
3/21
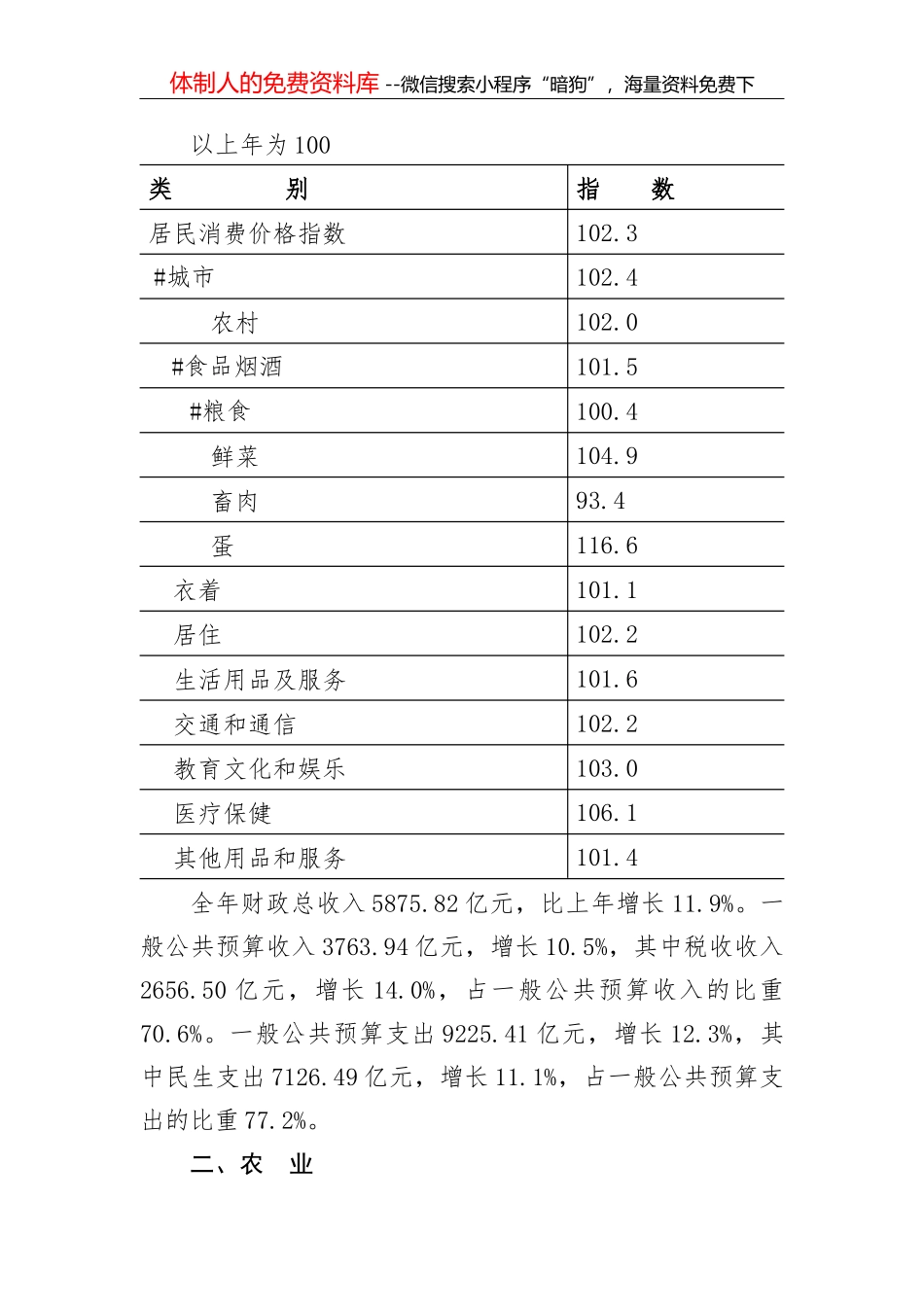
体制人的免费资料库 --微信搜索小程序“暗狗”,海量资料免费下2018 年河南省国民经济和社会发展统 计 公 报河南省统计局 国家统计局河南调查总队2019 年 3 月 2 日 2018 年,面对严峻复杂的经济社...

1、当您付费下载文档后,您只拥有了使用权限,并不意味着购买了版权,文档只能用于自身使用,不得用于其他商业用途(如 [转卖]进行直接盈利或[编辑后售卖]进行间接盈利)。
2、本站所有内容均由合作方或网友上传,本站不对文档的完整性、权威性及其观点立场正确性做任何保证或承诺!文档内容仅供研究参考,付费前请自行鉴别。
3、如文档内容存在违规,或者侵犯商业秘密、侵犯著作权等,请点击“违规举报”。

碎片内容

2018年河南省国民经济和社会发展统计公报

确认删除?
微信客服
  • 微信客服
下载APP
客服电话
回到顶部