电脑桌面
添加暗狗写作- 公文写作网-ai公文写作平台到电脑桌面
安装后可以在桌面快捷访问

XX集团_工伤处理流程.docxVIP专享VIP免费优质

XX集团_工伤处理流程.docx_第1页
1/3
XX集团_工伤处理流程.docx_第2页
2/3
XX集团_工伤处理流程.docx_第3页
3/3
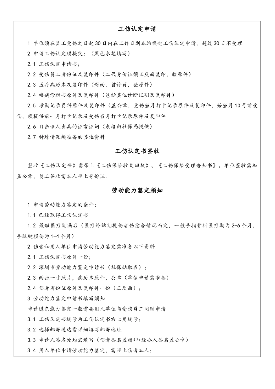
员工工伤处理流程文件编号:文件版本:制 定审 核批 准生效日期:页 次:员工工伤处理流程一、目的1.为保护员工权益,使工伤者得到妥善及时的治疗及维护公司的利益。2.认真贯彻执行安全生产规定,及时,准...

1、当您付费下载文档后,您只拥有了使用权限,并不意味着购买了版权,文档只能用于自身使用,不得用于其他商业用途(如 [转卖]进行直接盈利或[编辑后售卖]进行间接盈利)。
2、本站所有内容均由合作方或网友上传,本站不对文档的完整性、权威性及其观点立场正确性做任何保证或承诺!文档内容仅供研究参考,付费前请自行鉴别。
3、如文档内容存在违规,或者侵犯商业秘密、侵犯著作权等,请点击“违规举报”。

碎片内容

XX集团_工伤处理流程.docx

您可能关注的文档

合同大师+ 关注
实名认证
内容提供者

搜集各类各行业合同模板

确认删除?
微信客服
  • 微信客服
下载APP
客服电话
回到顶部