电脑桌面
添加暗狗写作- 公文写作网-ai公文写作平台到电脑桌面
安装后可以在桌面快捷访问

车间员工劳动合同.docVIP专享VIP免费优质

车间员工劳动合同.doc_第1页
1/4
车间员工劳动合同.doc_第2页
2/4
车间员工劳动合同.doc_第3页
3/4
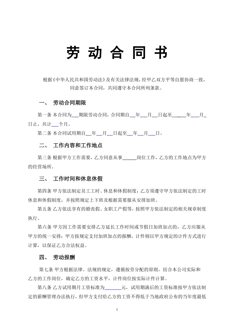
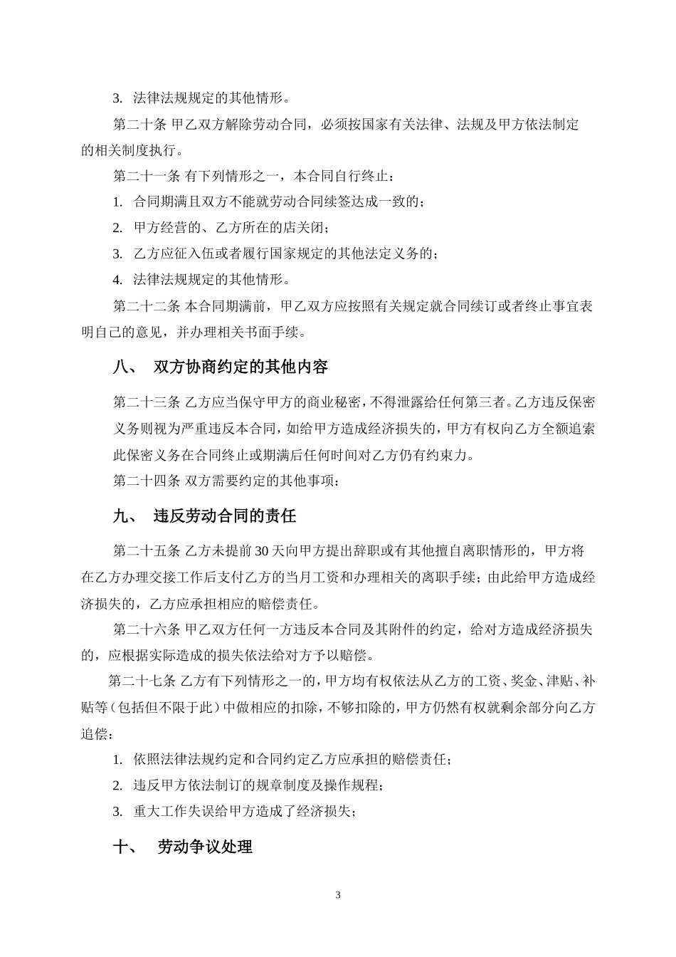
劳 动 合 同 书 根据《中华人民共和国劳动法》及有关法律法规,经甲乙双方平等自愿协商一致,同意签订本合同,共同遵守本合同所列条款。一、 劳动合同期限第一条 本合同为 期限劳动合同,合同期自 年 ...

1、当您付费下载文档后,您只拥有了使用权限,并不意味着购买了版权,文档只能用于自身使用,不得用于其他商业用途(如 [转卖]进行直接盈利或[编辑后售卖]进行间接盈利)。
2、本站所有内容均由合作方或网友上传,本站不对文档的完整性、权威性及其观点立场正确性做任何保证或承诺!文档内容仅供研究参考,付费前请自行鉴别。
3、如文档内容存在违规,或者侵犯商业秘密、侵犯著作权等,请点击“违规举报”。

碎片内容

车间员工劳动合同.doc

合同大师+ 关注
实名认证
内容提供者

搜集各类各行业合同模板

确认删除?
微信客服
  • 微信客服
下载APP
客服电话
回到顶部