电脑桌面
添加暗狗写作- 公文写作网-ai公文写作平台到电脑桌面
安装后可以在桌面快捷访问

2023金融稳定报告点评:2023金融稳定报告传达了哪些信息?-20231229-天风证券-12页.pdfVIP专享VIP免费优质

2023金融稳定报告点评:2023金融稳定报告传达了哪些信息?-20231229-天风证券-12页.pdf_第1页
1/12
2023金融稳定报告点评:2023金融稳定报告传达了哪些信息?-20231229-天风证券-12页.pdf_第2页
2/12
2023金融稳定报告点评:2023金融稳定报告传达了哪些信息?-20231229-天风证券-12页.pdf_第3页
3/12
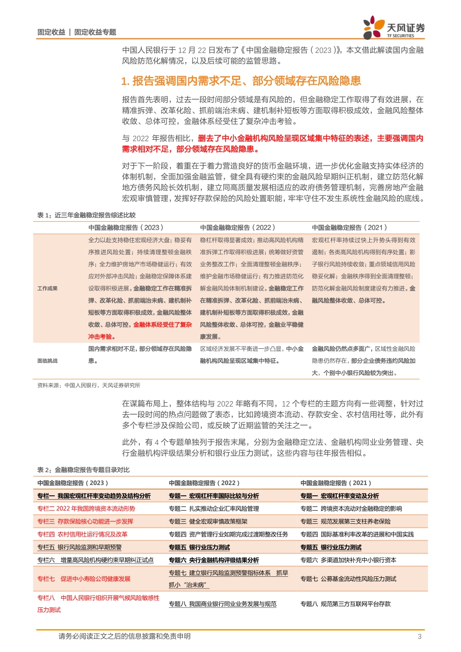
固定收益 | 固定收益专题 请务必阅读正文之后的信息披露和免责申明 1 2023 金融稳定报告传达了哪些信息? 证券研究报告 2023 年 12 月 29 日 作者 孙彬彬 分析师 SAC 执业证书编号:S111051609...

1、当您付费下载文档后,您只拥有了使用权限,并不意味着购买了版权,文档只能用于自身使用,不得用于其他商业用途(如 [转卖]进行直接盈利或[编辑后售卖]进行间接盈利)。
2、本站所有内容均由合作方或网友上传,本站不对文档的完整性、权威性及其观点立场正确性做任何保证或承诺!文档内容仅供研究参考,付费前请自行鉴别。
3、如文档内容存在违规,或者侵犯商业秘密、侵犯著作权等,请点击“违规举报”。

碎片内容

2023金融稳定报告点评:2023金融稳定报告传达了哪些信息?-20231229-天风证券-12页.pdf

您可能关注的文档

行业研究小张+ 关注
实名认证
内容提供者

分享行业研究报告

确认删除?
微信客服
  • 微信客服
下载APP
客服电话
回到顶部