电脑桌面
添加暗狗写作- 公文写作网-ai公文写作平台到电脑桌面
安装后可以在桌面快捷访问

液化气站双重预防体系手册VIP免费

液化气站双重预防体系手册_第1页
1/44
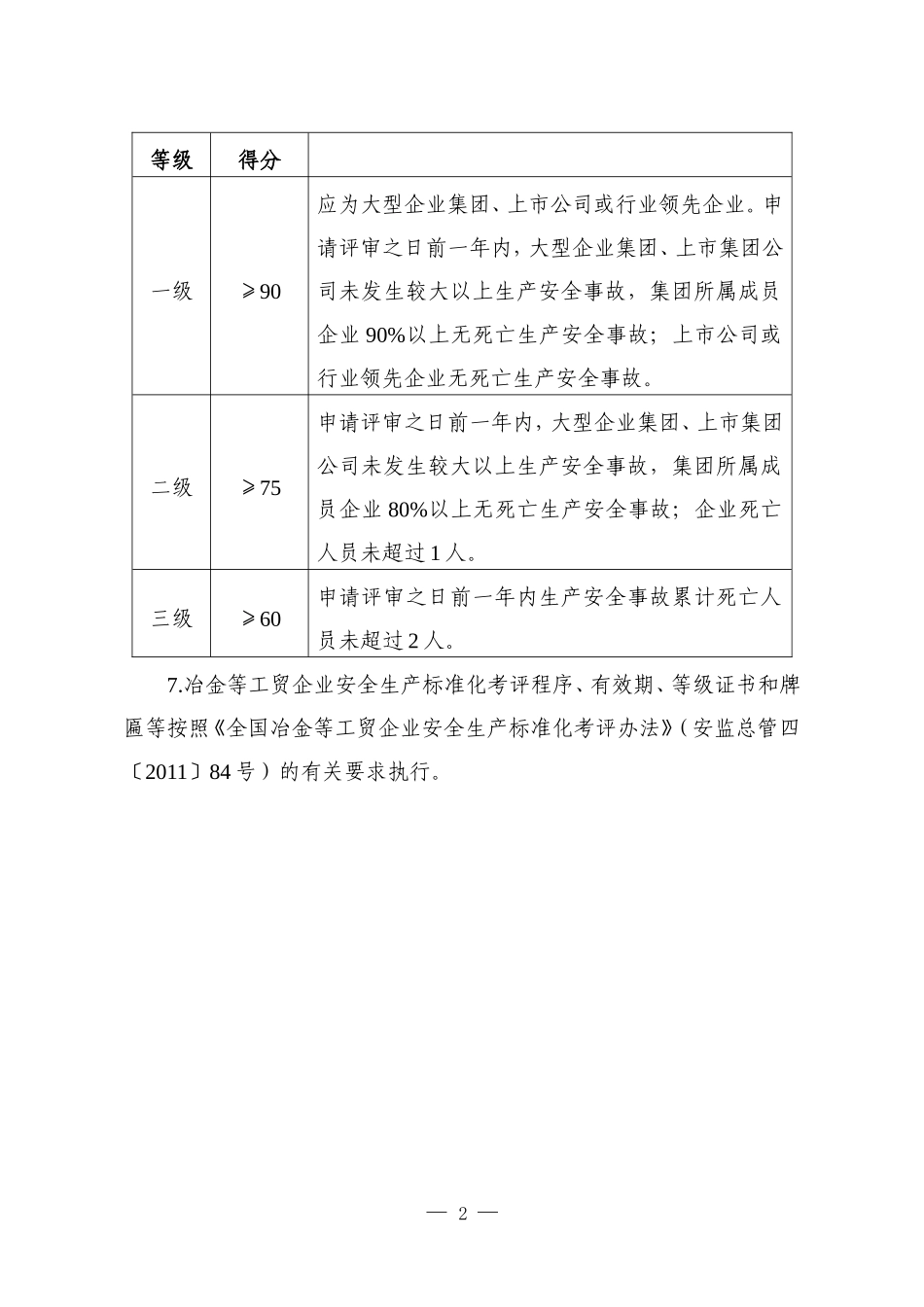
液化气站双重预防体系手册_第2页
2/44
液化气站双重预防体系手册_第3页
3/44
冶金等工贸企业安全生产标准化基本规范评分细则考 评 说 明1.本评分细则适用于冶金、有色、建材、机械、轻工、纺织、烟草、商贸等行业企业(以下统称冶金等工贸企业)根据《企业安全生产标准化基本规范》(AQ/T...

1、当您付费下载文档后,您只拥有了使用权限,并不意味着购买了版权,文档只能用于自身使用,不得用于其他商业用途(如 [转卖]进行直接盈利或[编辑后售卖]进行间接盈利)。
2、本站所有内容均由合作方或网友上传,本站不对文档的完整性、权威性及其观点立场正确性做任何保证或承诺!文档内容仅供研究参考,付费前请自行鉴别。
3、如文档内容存在违规,或者侵犯商业秘密、侵犯著作权等,请点击“违规举报”。

碎片内容

液化气站双重预防体系手册

确认删除?
微信客服
  • 微信客服
下载APP
客服电话
回到顶部